你好,游客
登录
注册
搜索
首页
走进协会
入会需知
协会动态
会员天地
技术文章
政策法规
资料下载
编程课堂
常用题库
蚌埠市信息技术协会
→
资料下载
背景:
阅读新闻
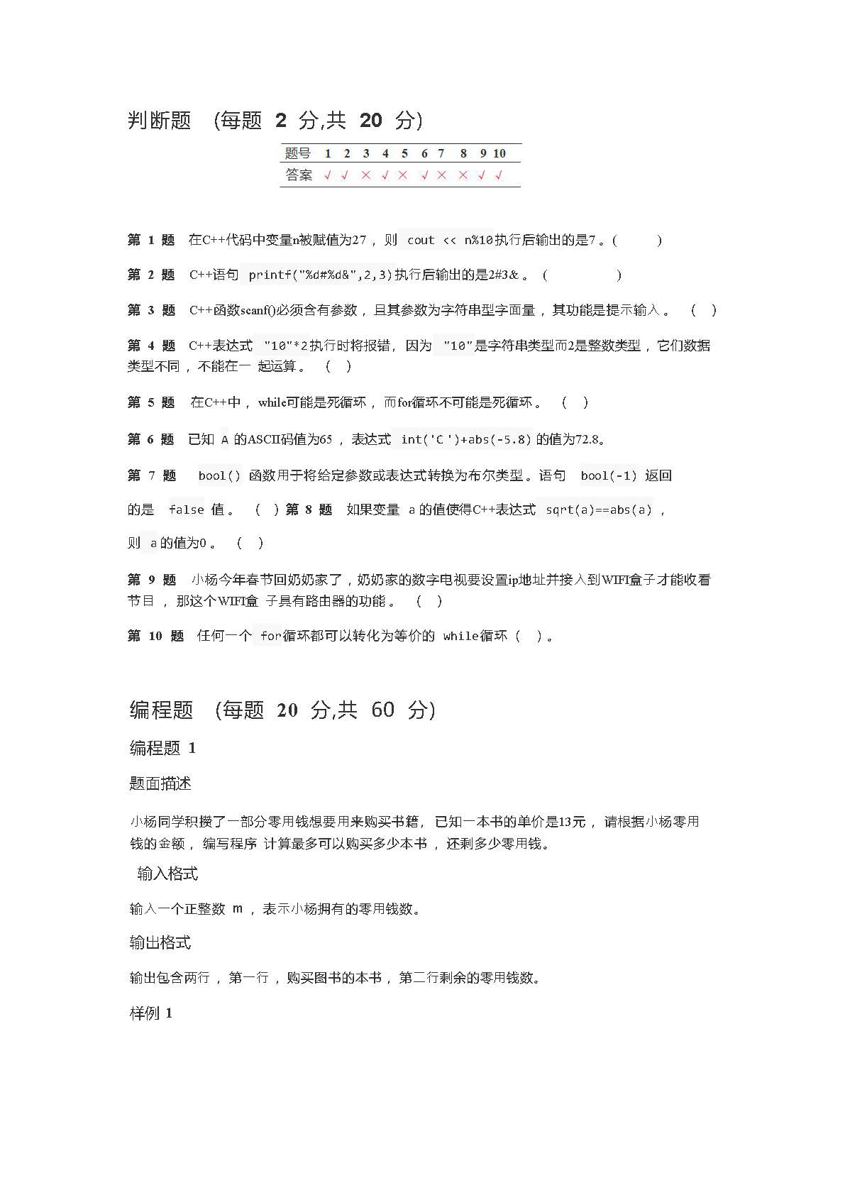
第一届安徽省青少年编程普及活动蚌埠市选拔活动C++样卷
[日期:2024-11-12]
来源: 作者:
[字体:
大
中
小
]
样卷下载:
temp_24111214494415.pdf
0
顶一下
收藏
推荐
打印
| 录入:
admin
| 阅读:
次
2020年蚌埠市信息技术学科素养测试试题(初中组)
第一届安徽省青少年编程普及活动蚌埠市选拔活动报名手册
相关新闻
本文评论
查看全部评论
(0)
表情:
姓名:
匿名
字数
点评:
同意评论声明
发表
评论声明
尊重网上道德,遵守中华人民共和国的各项有关法律法规
承担一切因您的行为而直接或间接导致的民事或刑事法律责任
本站管理人员有权保留或删除其管辖留言中的任意内容
本站有权在网站内转载或引用您的评论
参与本评论即表明您已经阅读并接受上述条款
Digg排行
139
2024年安徽省青少年信息学科普日
136
Free Pascal(2.0.4)下载
134
2025年安徽省青少年信息学科普日
127
2023年安徽省青少年信息学科普日
124
GESP C++/Python/图形化编程 认
112
2020年蚌埠市信息技术学科素养测
107
GESP编程能力等级认证标准一级至
107
第一届安徽省青少年编程普及活动
101
第一届安徽省青少年编程普及活动
92
GESP考试编译环境说明及软件下载
热门评论